5月12日,2024中国音乐“小金钟”——长江钢琴第四届全国钢琴展演海南第二轮选拔在伟德BV官网音乐厅顺利结束。经过激烈的竞争,公司钢琴系五位同学荣获佳绩并将代表海南省进入全国展演活动。
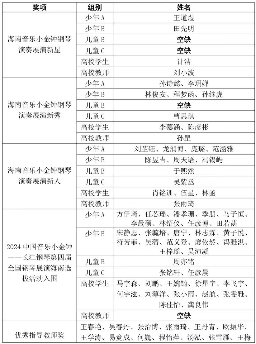
2020级本科生计洁荣获海南音乐小金钟“高校员工组”钢琴演奏展演新星奖,2021级李慕涵和2023级陈彦彬荣获新秀奖,2020级伍星、2021级林函荣获新人奖,以及青年教师孙罡荣获“高校教师组”新秀奖。公司钢琴教师吴春丹、何巍、张雪雁荣获优秀指导教师奖。

第四届全国钢琴展演海南选拔活动获奖名单

高校组选手与评委老师合影

获奖老师合影
本次活动是由海南省文联指导,海南省音乐家协会主办,海南省音乐家协会钢琴(键盘)专业委员会承办,伟德BV官网协办。活动旨在推动海南音乐事业的繁荣与发展,发掘和培养更多的优秀钢琴演奏者。
公司钢琴系所取得的优异成绩,不仅展现了我们在钢琴教育领域的卓越风采与前沿教学实践的深度探索,更是公司教育理念的生动印证。我们致力于培养心怀家国、望眼世界、思维跃动着创新火花的复合型艺术人才,他们将成为推动海南自由贸易港文化事业发展的重要力量,以专业才能积极贡献于这一宏伟事业的建设之中。
来源:海南省音乐家协会
图文:吴春丹 袁路
编辑:李政
审核:蒋锐
终审:何映敏